公司简介
  • 苏州麦稻能源科技有限公司是中国电池工业协会会员单位,公司顺应国家“双碳”计划,主动 对接国家新能源发展战略,积极布局电池前沿技术,开发面向严苛工业热管理需求的新型高 端PCM相变材料,同时着力解决电池制造领域的技术难题,开展重大装备的技术攻关,以期 实现进口替代。 公司自主研发了MD系列新型相变材料,应用场景覆盖航空航天、军工、新能源汽车、快速 充电桩、高功率算力芯片、大功率电气元/器件、冷库、冷链蓄热/蓄冷保温等等,材料技术 指标处于国际领先水平。 公司还提供军品级系列化的电池测试仪器,在电池领域深度融合标识解析技术,开发了基于 主动标识的分布式能源管理平台软件,实现了电池的高效智能制造、电池产品的智能维护与 管理,为企业安全生产、降本增效、可持续发展提供一流的服务,实现经济效益、社会效益 、环境效益的协同发展。 麦稻科技海纳百川,汇聚了众多的海内外高水平人才,目前项目核心运营团队拥有教授 2 人 ,博士研究生 5 人,高级工程师 2 人。 公司重视产学研合作,分别与西安电子科技大学和苏州科技大学开展了深入的技术交流与合 作,实现资源与人才的共享,以期解决电池行业的痛点问题。我们热情欢迎各界人士前来公 司交流考察,共同推动我国储能产业的发展。

  • 公司简介

企业文化

  • 麦稻精神

    品质至臻,行业领军

  • 麦稻使命

    从我做起,挺起民族的脊梁,打造世界级品牌!

  • 经营理念

    以人为本,造福社会!

  • 服务宗旨

    客户的满意是我们最大的心愿与永恒的追求!

企业荣誉

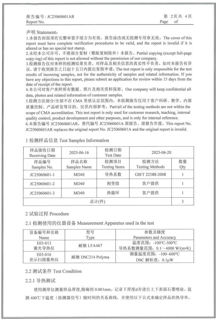
检测报告

检测报告

检测报告

检测报告

检测报告

检测报告

检测报告

检测报告

知识产权

知识产权

中国电池工业协会

中国电池工业协会

会员证书

会员证书